武大椅背标签遭质疑 校方致歉 胡锡进:太阳不应被日本垄断
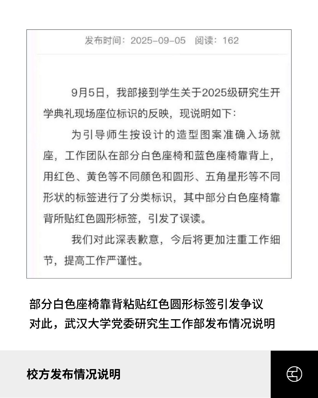
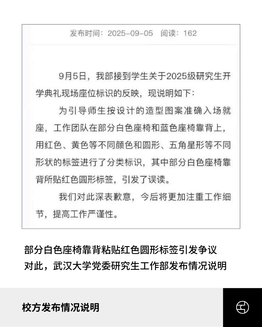
武汉大学9月5日举行研究生开学典礼,为从空拍视角呈现“WHU”“1893”字样,工作人员在部分白色椅背贴上红色圆形标签,引导穿红色文化衫的学生就座。不料该作法被部分网民批评“酷似日本国旗”,质疑校方缺乏政治敏感。校方随后致歉,强调标签仅为功能性标记,将加强工作细节管理。
此次事件引发网络热议,有声音将其与此前的图书馆性骚扰事件并列批评。港媒指出,往年类似排字操作并未引起争议。前《环球时报》总编辑胡锡进发文称,武汉大学工作人员确有疏忽,但他呼吁社会降低对红白配色等“媚日”联想的过度敏感,认为“这种联想太抬举东边的那个小日本了”“太阳不应被日本垄断”,强调今天中国的强大,国人无须太敏感,应彼此信任,相信多数人都拥有基本的是非观与爱国心。
🔗原文链接
《香港01》武汉大学开学典礼白椅贴红圈似日本国旗惹议 网民批:没政治敏感
《中央社》武汉大学座椅贴红色圆点像日本国旗校方致歉







