中国公布深海电缆切割装置引疑虑 中方:打捞、采矿用
中国近日公布一款深海电缆切割装置,可在4000米深海切断通信与电力线路。报告称其用于海底打捞与采矿,但国际社会担忧其潜在军事用途,认为可能被用于破坏全球通信网络。
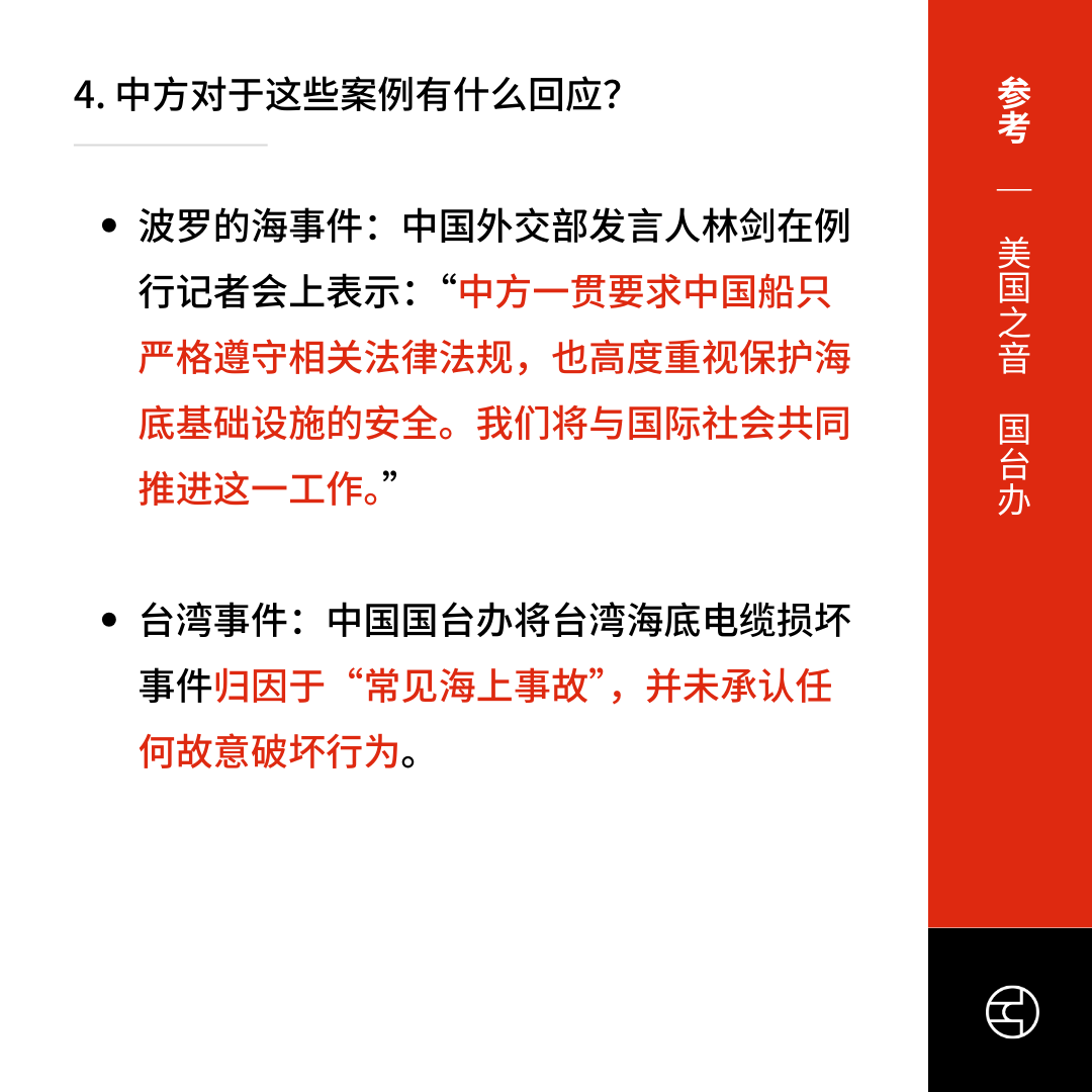
近期多起海底电缆受损事件。2024年11月,波罗的海两条海底电缆被切断,疑与中国货船“伊鹏3号”有关;2025年初,台湾电缆也连续受损,涉事船只被指具中国背景。中国外交部回应称,中方一贯要求中国船只遵守法规,重视海底设施安全,并愿与国际社会合作。国台办则将台湾电缆损坏归因于“常见海上事故”。
🔗原文链接
《南华早报》中国推出一款强大的深海电缆切割机,或将重塑世界秩序
《德国之声》媒体:中国开发出深海电缆切割器
《美国之音》中国船只是破坏波罗的海海底电缆的罪魁祸首吗?







