政治忠诚至上 北京广东等地选调生拒海归留学生
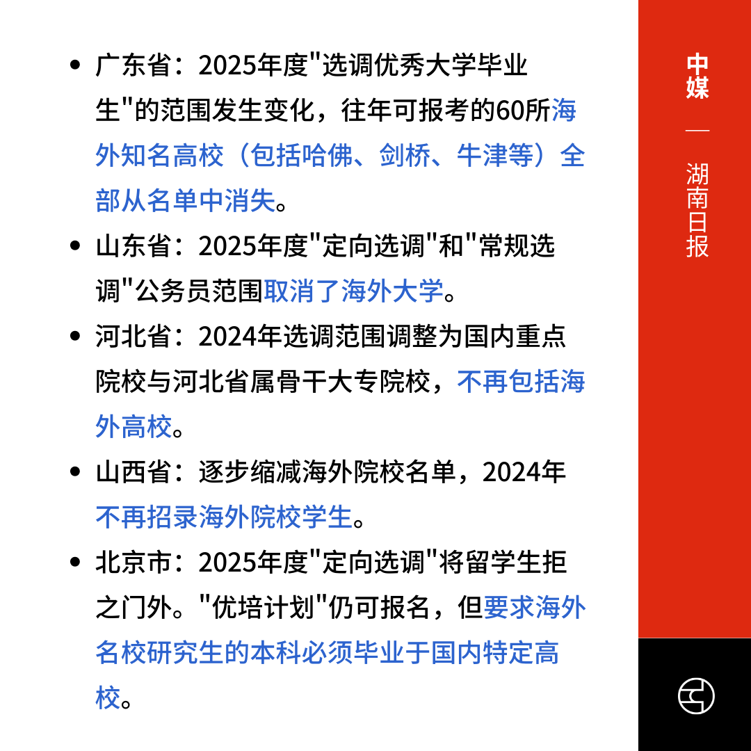
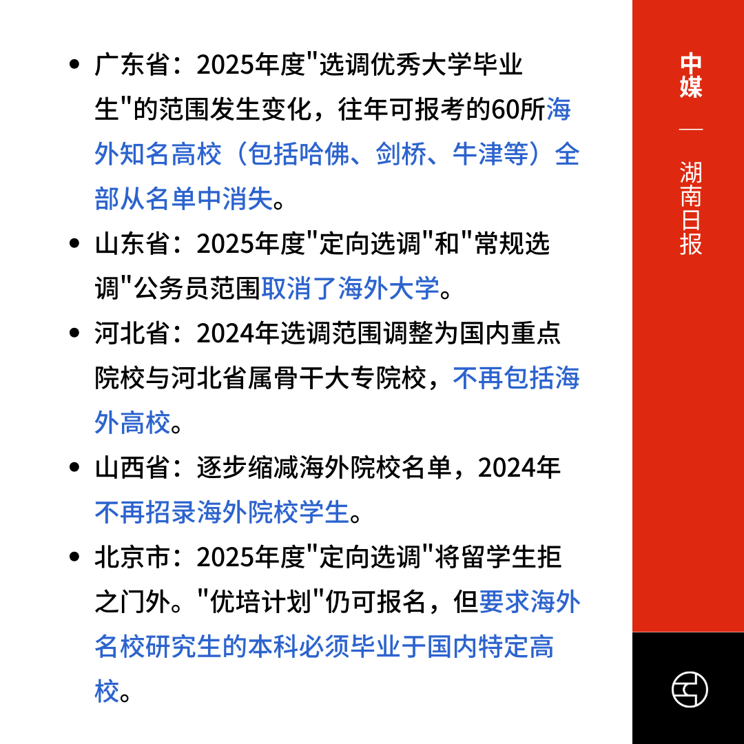
《湖南日报》报道,近年来,中国各地选调公务员政策对海归留学生的限制日益收紧,北京、广东、山东等多个省市相继将海外高校毕业生排除在选调范围之外。作为党政领导干部的重点培养对象,选调生的选拔更加注重“政治素质过硬”,明确要求考生具备中共党员身份、学生干部经历或参军记录等条件。
《美国之音》引述专家分析指出,此举反映了中共对政治忠诚的重视,以及对海归群体潜在威胁的警惕。南卡罗来纳大学教授谢田认为,海归带来的西方理念和民主思想与中共的文化格格不入。悉尼科技大学学者冯崇义补充道,疫情和白纸运动进一步加剧了中共对留学生群体的戒备。由于不受信息封锁限制,海外留学生成为对抗中共话语控制的重要力量。
🔗原文链接
《湖南日报》多省市选调开始“拒绝”名校留学生
《美国之音》海归被拒之门外?中国公务员选调政策凸显政治忠诚优先







