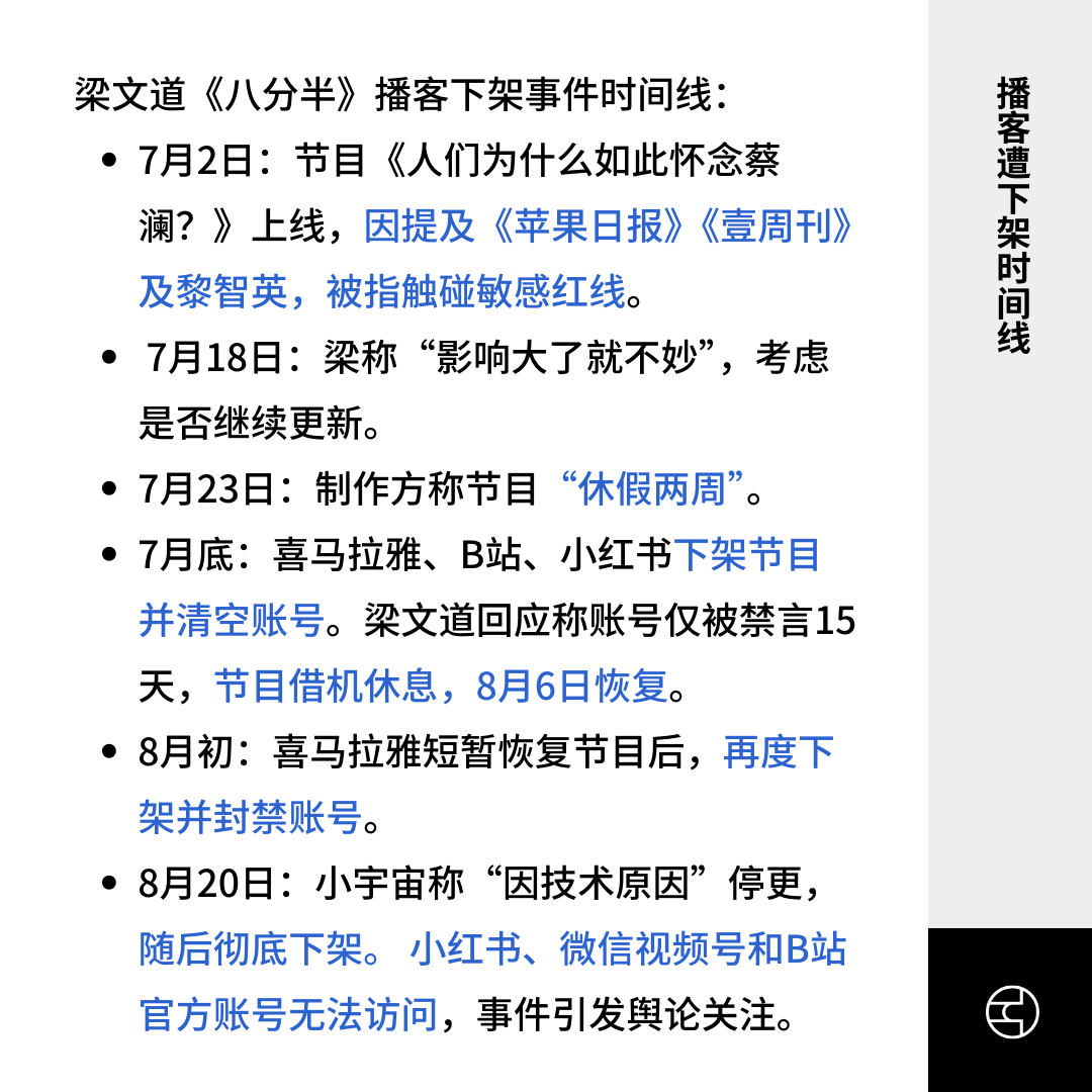
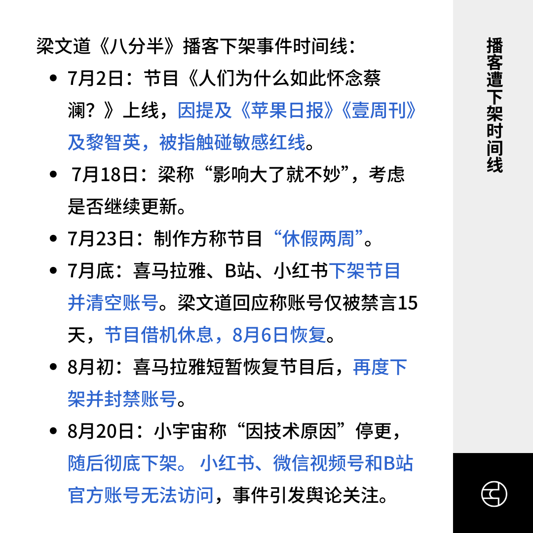
梁文道遭多平台封禁 网民叹连温和声音也容不下
香港文化人梁文道主持的付费播客《八分半》近日遭喜马拉雅、小宇宙、小红书、B站等多平台下架,其官方账号亦被封禁,引发广泛关注。节目在7月初上线〈人们为什么如此怀念蔡澜?〉一集,提及《苹果日报》《壹周刊》与黎智英,并感叹“这辈子没见过香港这么萧条”,疑触及敏感话题,被视为此次封禁导火索。
台媒报导人气播客《八分半》拥有大量年轻听众,年收入估计千万,以温和理性的风格探讨公共议题。小红书上不少网民直言:“竟然容不下这样的理性又温和的声音”、“如果我们都选择沉默...未来消失的不只是节目...而是我们仅存的一点点自由。”、“我可能会变得更麻木和愚昧一些吧,像他们所期望的那样”。
截至目前,中媒尚无相关报导。
🔗原文链接
《联合早报》梁文道播客在中国平台下架 多个社媒账号被封








